统计微科普
规模以上服务业统计知识

PART 1
什么是
规模以上服务业企业
规模以上服务业企业是指营业收入达到一定规模的服务业法人单位。不同行业标准不同,具体分为三种类型:
辖区内年营业收入2000万元及以上服务业法人单位。包括:交通运输、仓储和邮政业,信息传输、软件和信息技术服务业,水利、环境和公共设施管理业三个门类和卫生行业大类。
辖区内年营业收入1000万元及以上服务业法人单位。包括:租赁和商务服务业,科学研究和技术服务业,教育三个门类,以及物业管理、房地产中介服务、房地产租赁经营和其他房地产业四个行业小类。
辖区内年营业收入500万元及以上服务业法人单位。包括:居民服务、修理和其他服务业,文化、体育和娱乐业两个门类,以及社会工作行业大类。

PART 2
对规模以上服务业企业
开展全面调查的意义
开展统一、规范的服务业统计,能够全面反映服务业发展状况,为各级政府进行宏观管理和决策提供依据,为国民经济核算提供基础数据。

PART 3
规模以上服务业企业
主要报表与上报时间
主要报表
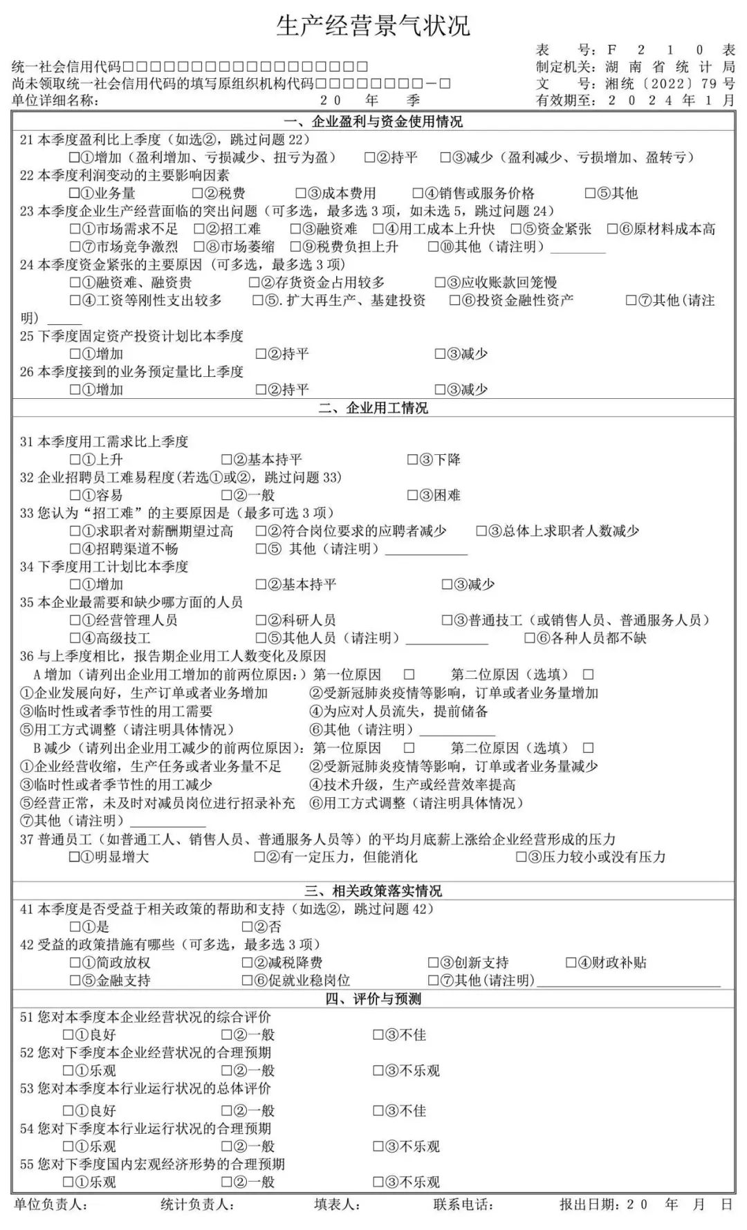
规模以上服务业统计主要报表是财务状况表和生产经营景气状况表,反映规模以上服务业企业经济运行情况。
上报时间
财务状况表分为年报和月报,均由调查单位网上填报。年报开网时间一般为次年1月20日,上报截止时间为次年3月10日24时前。月报开网时间一般为月后1日,上报截止时间为月后18日18时前(1月免报)。生产经营景气状况表为季报,开网时间一般为3、6、9、12月1日,上报截止时间为18日18时前。
报表样式
(下划继续查阅更多图表)
PART 4
规模以上服务业企业
入统指南
申报要求

申报资料

(点击查看大图)
注意事项

辖区变更(跨省)需纳入单位还需提供证明单位所在地发生变更的材料

专业变更需纳入单位应按照拟纳入专业要求提供相关材料

停(歇)业恢复运营单位盖单位和直管统计机构公章的复产证明材料
责编:王江林
来源:湖南统计
专题






评论