督察进行时 | 第十七和十八批,共转办30件,这个区11件为最多…
今点汉寿 • 要闻
2023-09-25 16:05:23
![]()
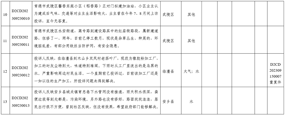
9月22日08:00至20:00,省督察组接群众生态环境保护方面信访举报件16件(来电14件、来信2件),经整理合并同一投诉件后转办我市15件,含重点件3件,其中涉及武陵区6件、汉寿县4件、柳叶湖管理区2件,鼎城区、津市市、市辖区各1件。
按照污染类型分:噪声污染5件,水污染、大气污染各3件,土壤污染1件,其他污染3件。
9月23日08:00至20:00,省督察组接群众生态环境保护方面信访举报件15件,含重点件2件,其中涉及武陵区5件、汉寿县1件、桃源县2件、临澧2件、石门县1件、澧县1件、安乡县2件、柳叶湖1件。
按照污染类型分:噪声污染3件、水污染5件、大气污染4件、其他污染3件。
上述2批转办件已按要求交由相关县市区和市直部门办理,详见下表——
常德市群众信访举报转办和边督边改公开情况一览表
(第十七批 2023年9月22日)




(第十八批 2023年9月23日)




注:1.标*的问题是督察组重点关注的问题;
2.污染类型包括水、大气、土壤、生态、重金属、垃圾、噪声、油烟、扬尘、其他等。
来 源:常德生态环境
编 辑:傅莹莹
一 审:黄学丽
二 审:朱自刚 曹亚玲 童忠平
三 审:张智峰 全海波
责编:傅莹莹
来源:汉寿县融媒体中心
专题
评论