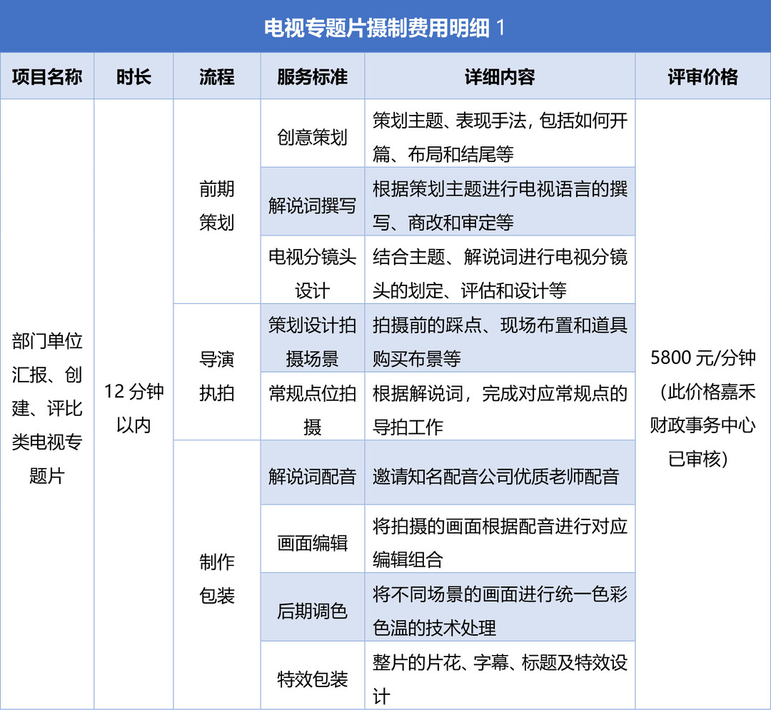
专题片摄制费用价目
铸都嘉禾 • 广告宣传报价
2022-07-01 08:57:22
责编:李双平
来源:嘉禾县融媒体中心
专题
嘉禾广电传媒
评论
打开铸都嘉禾APP,查看全部评论
评论