
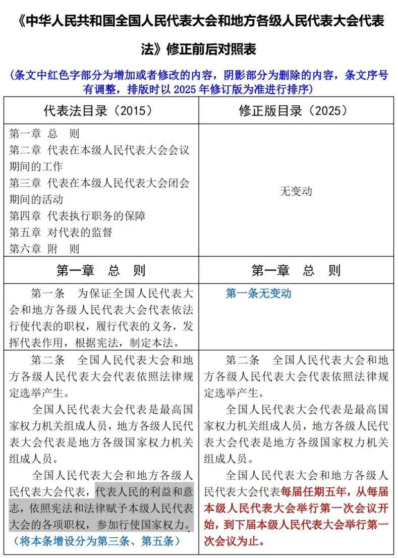
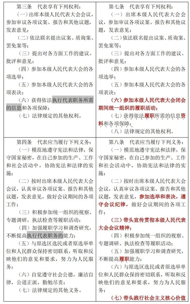
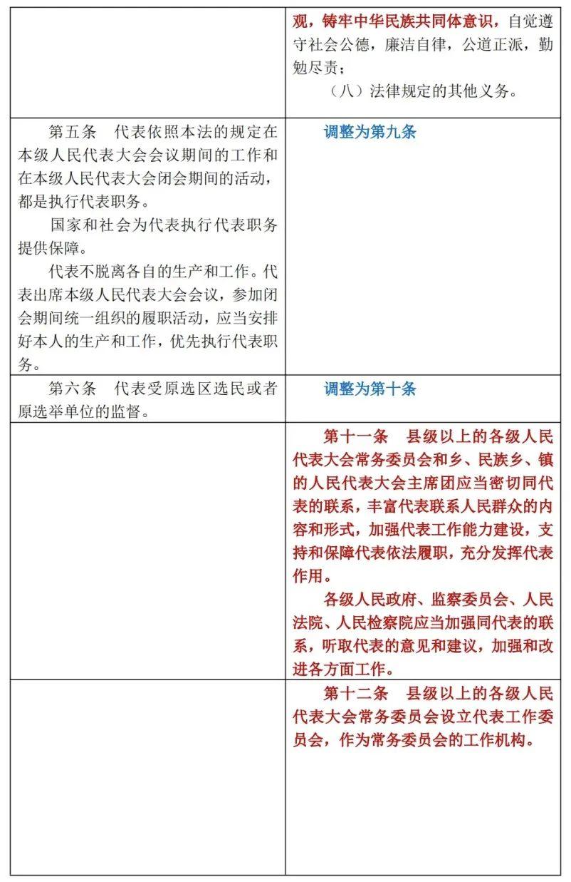
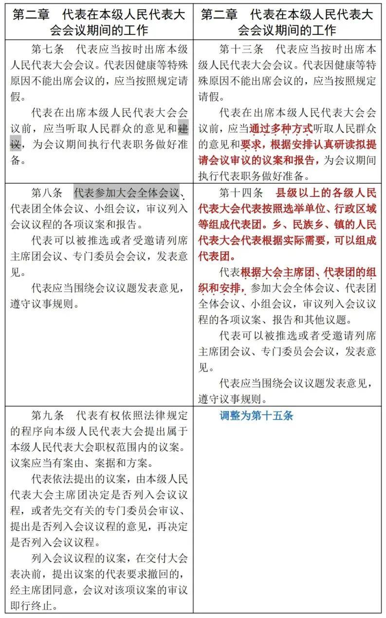
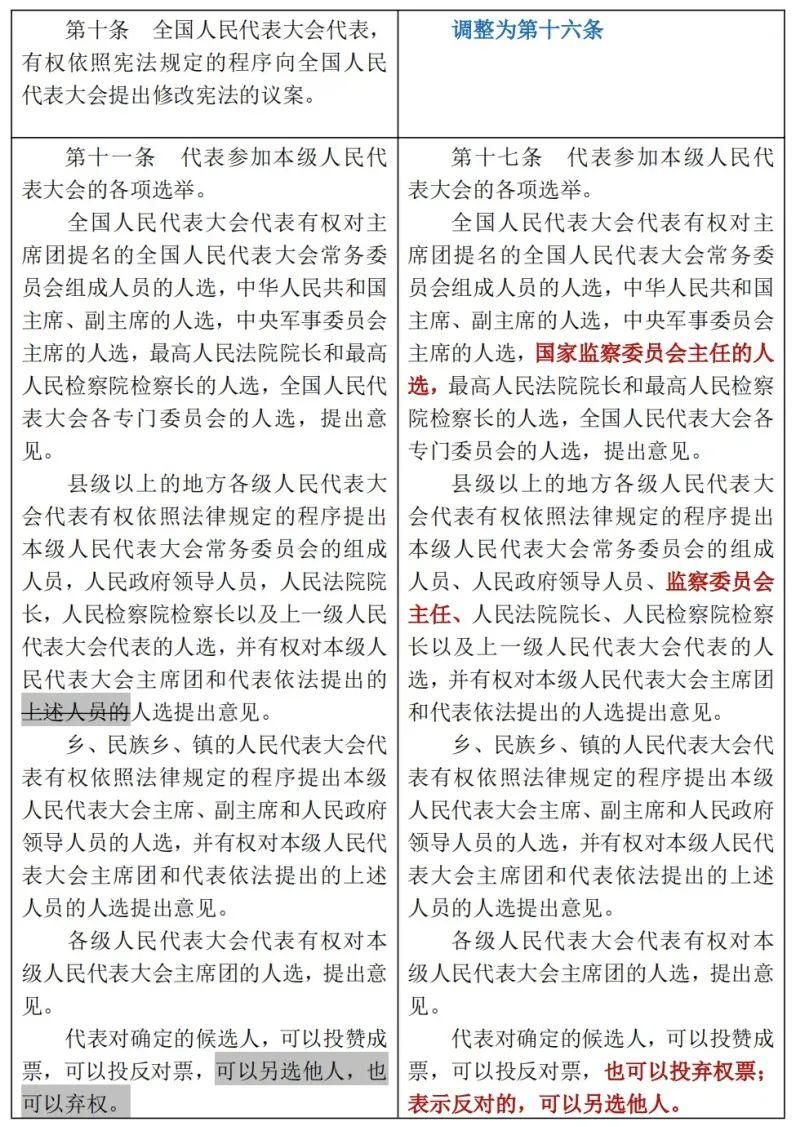
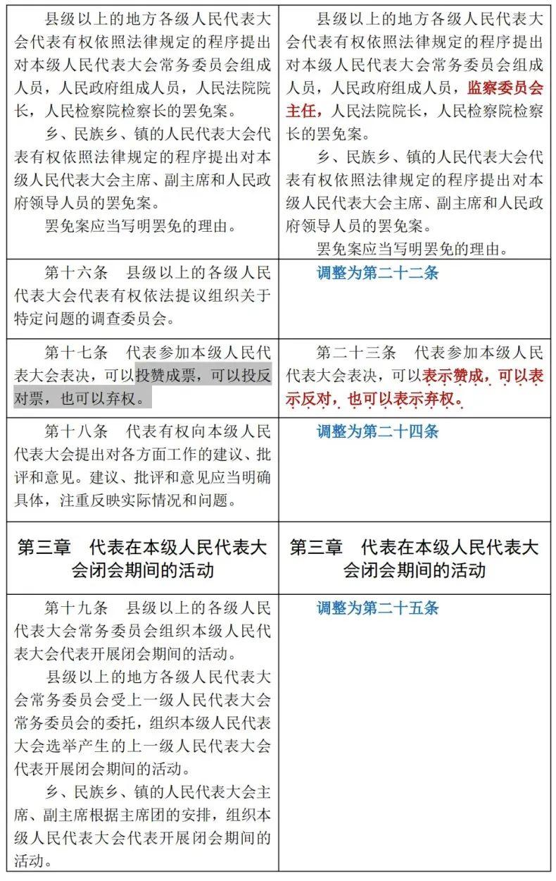
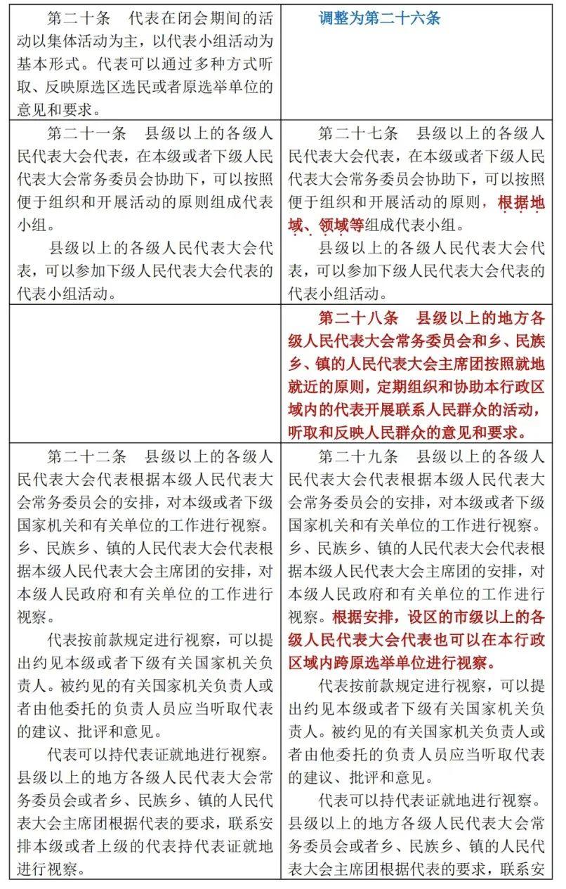
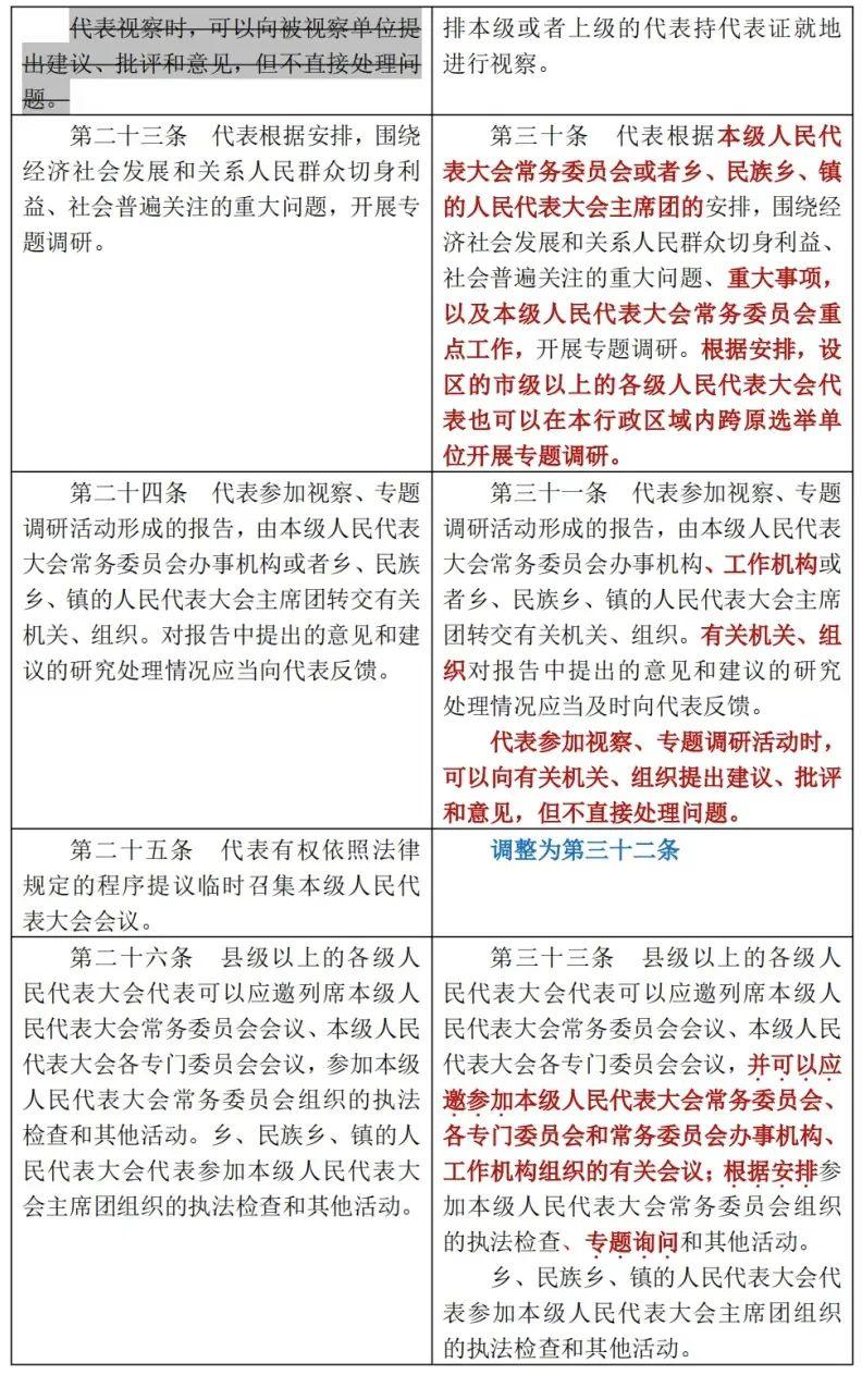
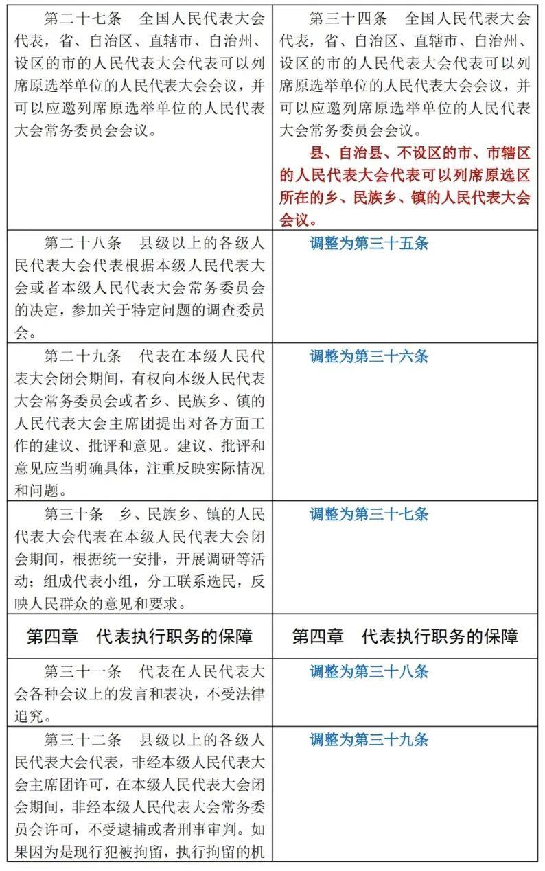
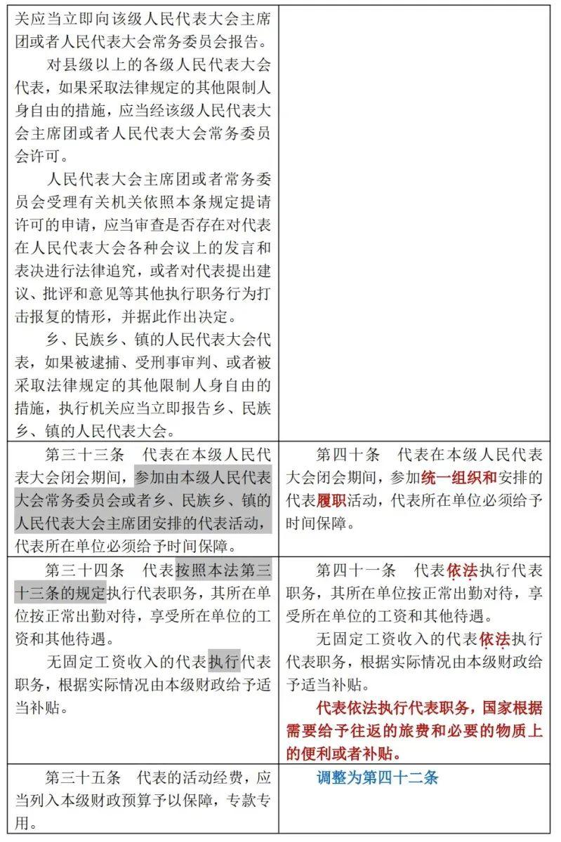
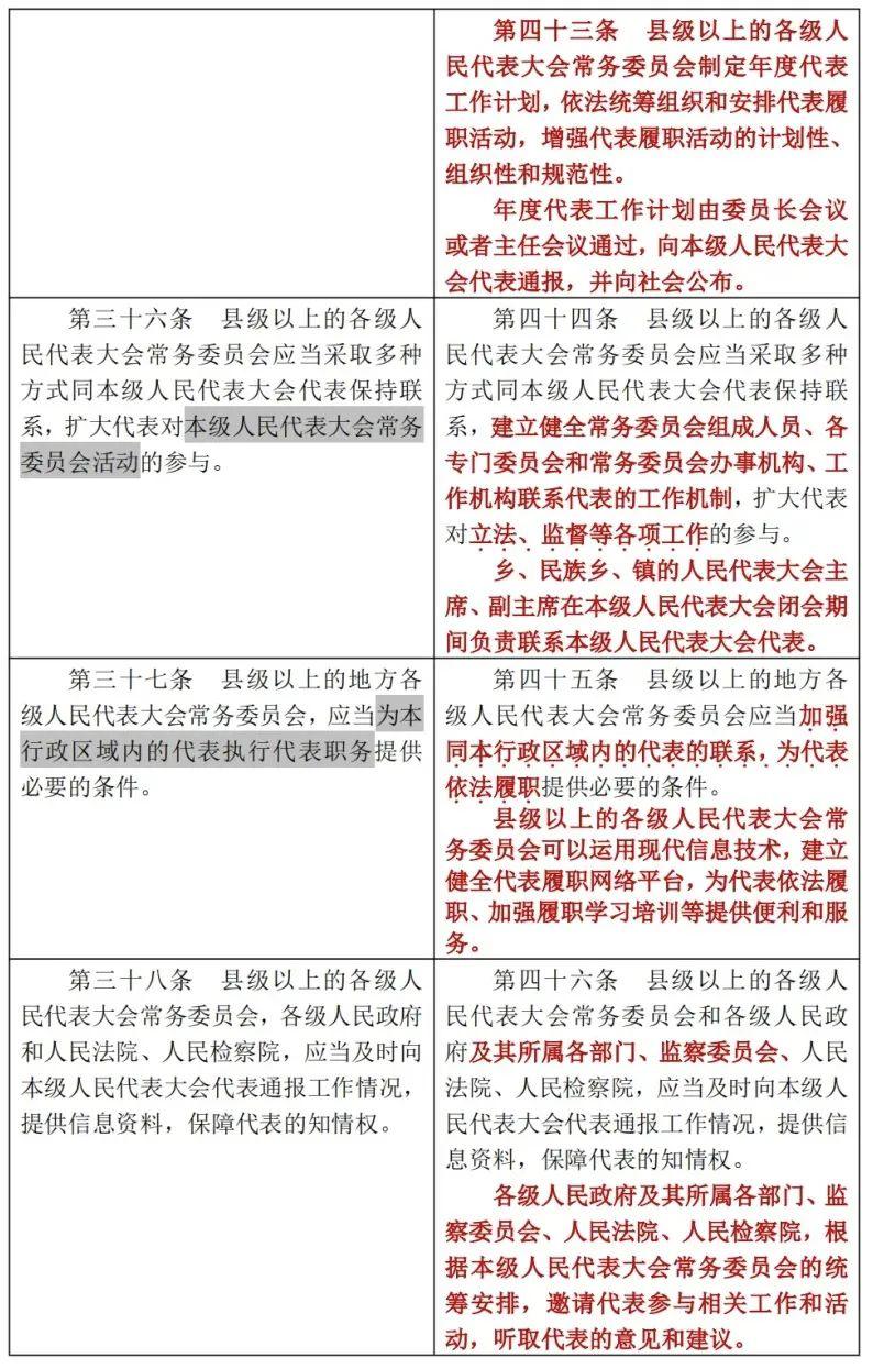
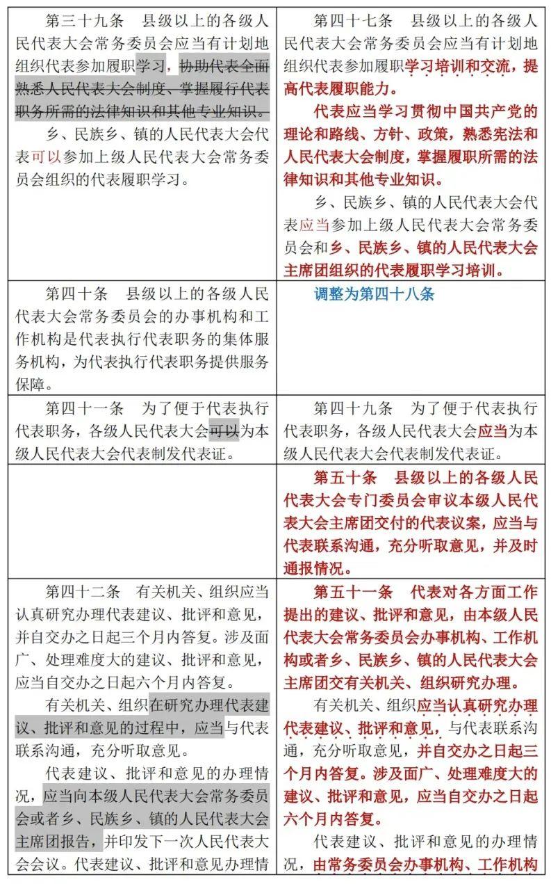
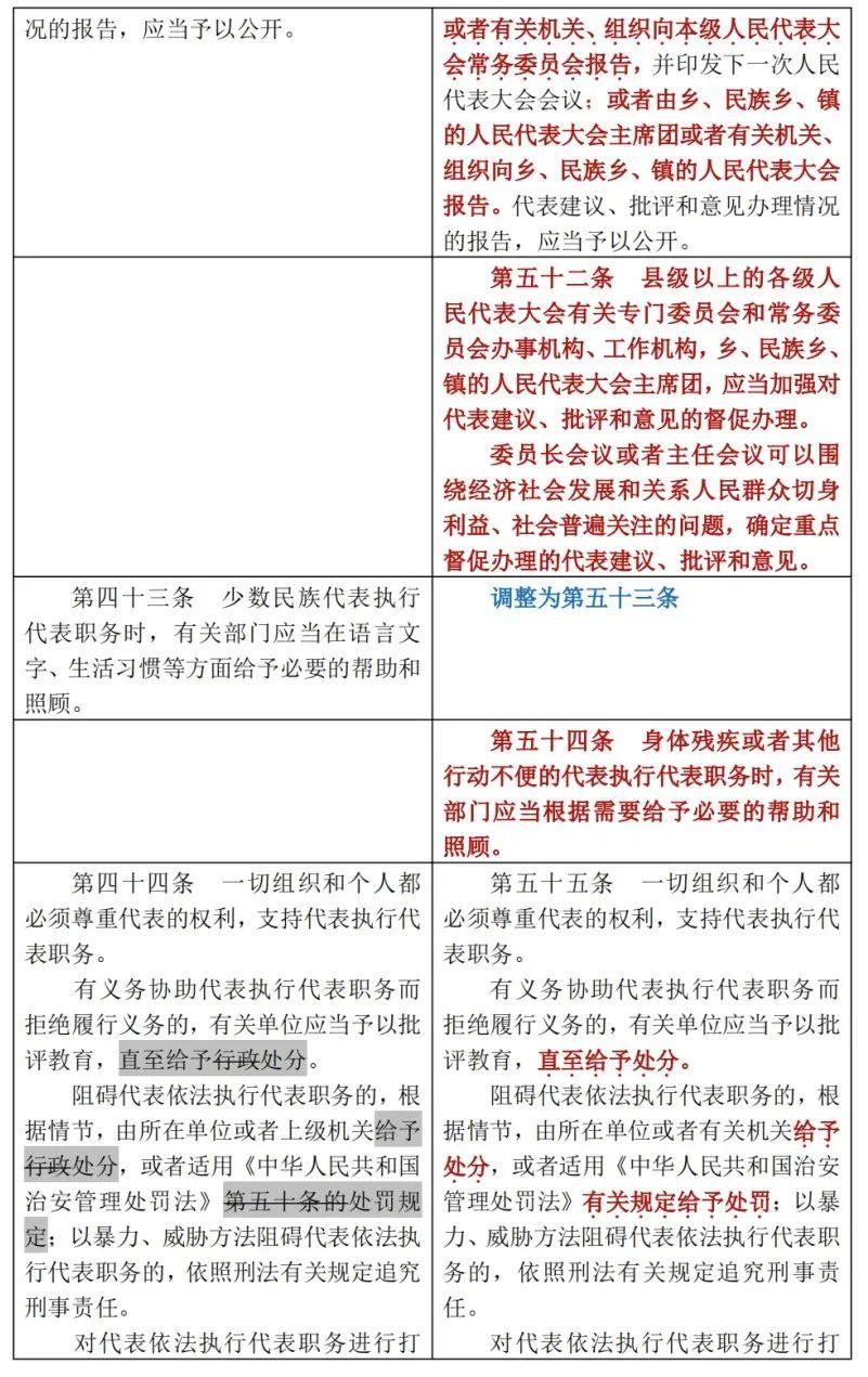
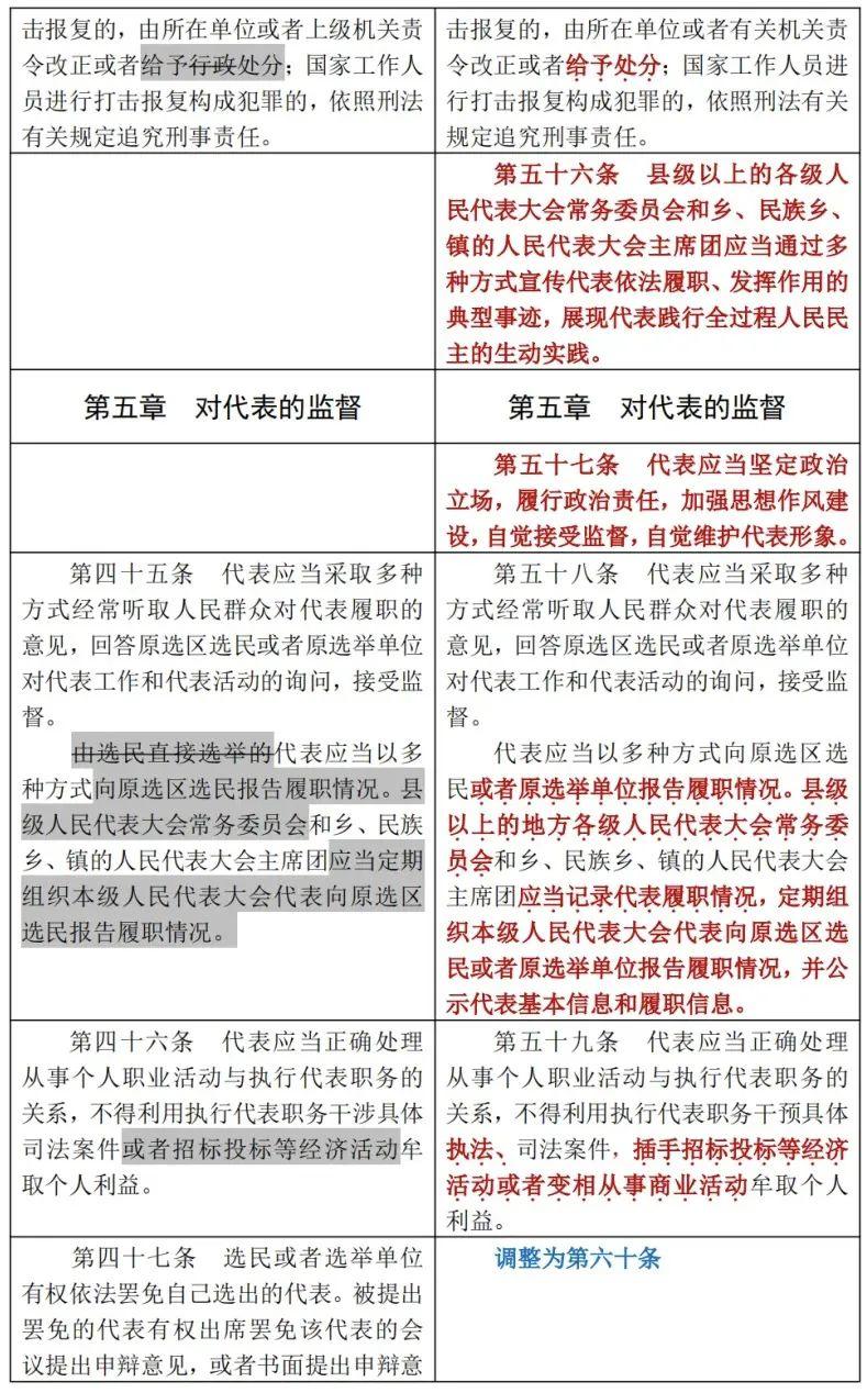
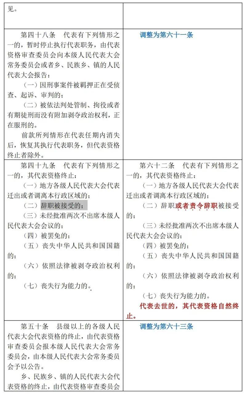
《中华人民共和国全国人民代表大会和地方各级人民代表大会代表法》由第七届全国人民代表大会第五次会议于1992年4月3日通过,历经2009年第十一届全国人民代表大会常务委员会第十次会议、2010年第十一届全国人民代表大会常务委员会第十七次会议、2015年第十二届全国人民代表大会常务委员会第十六次会议,三次修正。2025年3月11日,第十四届全国人民代表大会第三次会议通过《关于修改〈中华人民共和国全国人民代表大会和地方各级人民代表大会代表法〉的决定》(第四次修正)。
现将《中华人民共和国全国人民代表大会和地方各级人民代表大会代表法》修正前后对照表予以转发,供广大同仁学习。



















《中华人民共和国全国人民代表大会和地方各级人民代表大会代表法》由第七届全国人民代表大会第五次会议于1992年4月3日通过,历经2009年第十一届全国人民代表大会常务委员会第十次会议、2010年第十一届全国人民代表大会常务委员会第十七次会议、2015年第十二届全国人民代表大会常务委员会第十六次会议,三次修正。2025年3月11日,第十四届全国人民代表大会第三次会议通过《关于修改〈中华人民共和国全国人民代表大会和地方各级人民代表大会代表法〉的决定》(第四次修正)。
现将《中华人民共和国全国人民代表大会和地方各级人民代表大会代表法》修正前后对照表予以转发,供广大同仁学习。


















来源:

《中华人民共和国全国人民代表大会和地方各级人民代表大会代表法》由第七届全国人民代表大会第五次会议于1992年4月3日通过,历经2009年第十一届全国人民代表大会常务委员会第十次会议、2010年第十一届全国人民代表大会常务委员会第十七次会议、2015年第十二届全国人民代表大会常务委员会第十六次会议,三次修正。2025年3月11日,第十四届全国人民代表大会第三次会议通过《关于修改〈中华人民共和国全国人民代表大会和地方各级人民代表大会代表法〉的决定》(第四次修正)。
现将《中华人民共和国全国人民代表大会和地方各级人民代表大会代表法》修正前后对照表予以转发,供广大同仁学习。



















《中华人民共和国全国人民代表大会和地方各级人民代表大会代表法》由第七届全国人民代表大会第五次会议于1992年4月3日通过,历经2009年第十一届全国人民代表大会常务委员会第十次会议、2010年第十一届全国人民代表大会常务委员会第十七次会议、2015年第十二届全国人民代表大会常务委员会第十六次会议,三次修正。2025年3月11日,第十四届全国人民代表大会第三次会议通过《关于修改〈中华人民共和国全国人民代表大会和地方各级人民代表大会代表法〉的决定》(第四次修正)。
现将《中华人民共和国全国人民代表大会和地方各级人民代表大会代表法》修正前后对照表予以转发,供广大同仁学习。


















来源:

《中华人民共和国全国人民代表大会和地方各级人民代表大会代表法》由第七届全国人民代表大会第五次会议于1992年4月3日通过,历经2009年第十一届全国人民代表大会常务委员会第十次会议、2010年第十一届全国人民代表大会常务委员会第十七次会议、2015年第十二届全国人民代表大会常务委员会第十六次会议,三次修正。2025年3月11日,第十四届全国人民代表大会第三次会议通过《关于修改〈中华人民共和国全国人民代表大会和地方各级人民代表大会代表法〉的决定》(第四次修正)。
现将《中华人民共和国全国人民代表大会和地方各级人民代表大会代表法》修正前后对照表予以转发,供广大同仁学习。



















《中华人民共和国全国人民代表大会和地方各级人民代表大会代表法》由第七届全国人民代表大会第五次会议于1992年4月3日通过,历经2009年第十一届全国人民代表大会常务委员会第十次会议、2010年第十一届全国人民代表大会常务委员会第十七次会议、2015年第十二届全国人民代表大会常务委员会第十六次会议,三次修正。2025年3月11日,第十四届全国人民代表大会第三次会议通过《关于修改〈中华人民共和国全国人民代表大会和地方各级人民代表大会代表法〉的决定》(第四次修正)。
现将《中华人民共和国全国人民代表大会和地方各级人民代表大会代表法》修正前后对照表予以转发,供广大同仁学习。


















责编:傅莹莹
来源:地方立法理论与实务
专题
评论